各学院:
为全面统计全体2026届毕业生证照考试情况,服务于2025年度二级学院目标管理中期考核工作,现组织开展全体2026届毕业生各类证书持有情况统计工作,具体要求及操作指引如下:
一、统计对象
全体2026届毕业生(含本科、专科、专升本),2025年6月1日之后取得的证书。
二、证书提交流程
(一)填报时间
启动时间:自本通知发布之日起
截止时间:2025 年11 月7 日21:00(逾期将无法提交,请务必在此前完成)
(二)填报路径
登录“智慧校园”平台 →进入“办事大厅”→找到“继续教育学院(培训中心)证书提交申请”模块→按提示填报证书信息
(三)审核流程
学生提交后,将由学院辅导员先进行初步审核,审核通过后转至学院培训专员进行审核,请学生及时关注审核进度。
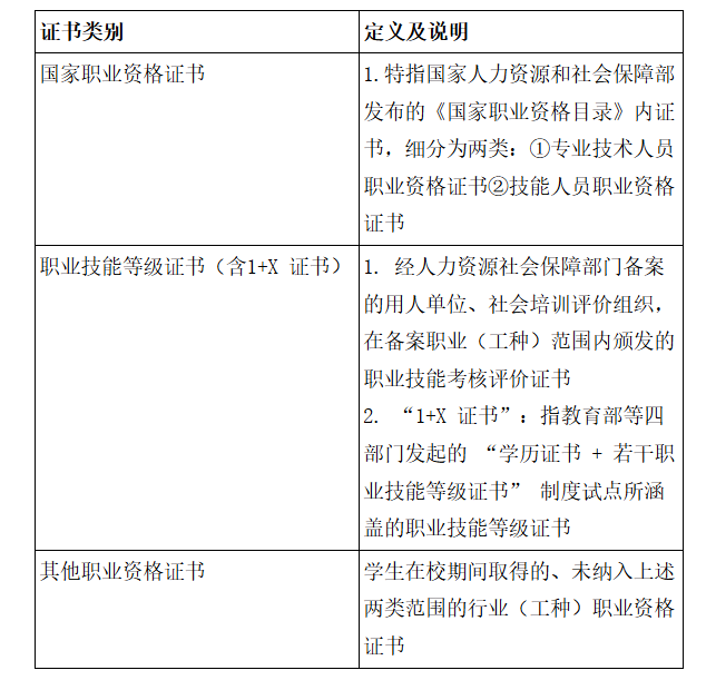
三、职业资格证书统计范围
本次统计覆盖全体2026届毕业生在2025年6月1日之后获得的各级各类职业资格证书,共分为三大类(类别间互相独立、无交叉重叠),具体如下:

以下证书不在统计范围内:
普通话水平测试等级证书、大学英语四/六级证书、托福/雅思成绩证明、全国计算机等级考试证书、机动车驾驶证、学科竞赛获奖证书等。
四、材料提交要求
请严格对照上述三类证书范围,完整提交在校期间获取的所有职业资格证书信息;若一人持有多本证书,需按证书逐一提交(每本证书单独填写信息、上传材料)。
附件材料要求:需上传证书原件扫描件,仅支持png、jpeg、jpg三种格式,确保扫描内容清晰可辨(含证书编号、发证机构、有效期等关键信息)。
重复提交说明:已在《国家职业资格目录》内、或可在“1+X 职业技能等级证书信息管理服务平台”查询到的证书,无需在“其他职业资格证书” 类别中重复提交。
五、查询及咨询渠道
(一)《国家职业资格目录》可查阅参考国家人力资源和社会保障部网站。参考网址:
https://www.mohrss.gov.cn/SYrlzyhshbzb/SYgundongxinwen/201710/t20171024_280005.html
职业技能等级证书查询网址:http://jndj.osta.org.cn/
(二)如有疑问请咨询李飞飞老师,联系电话:6189
继续教育学院(培训中心)
2025 年10月30日